为进一步方便群众进行核酸检测,现对红桥区常态化核酸检测点进行如下调整:
一、咸阳北路街道增加幸福里社区便民核酸采样点,地址位于丁字沽一号路四段大楼小区内幸福社区党群服务中心旁空地。
二、铃铛阁街24小时采样点由康华里核酸采样点调整为睦华里核酸采样点,地址位于睦华里社区居委会旁。
另外,为满足居民常态化核酸采样需求,自10月26日起,我区社区便民采样点服务时间每天延长1小时,由上午7:00-10:30,下午16:30-20:00调整为上午7:00-11:00,下午16:00-20:00。
红桥区常态化核酸采样点地址和服务时段见附件,具体以各采样点公示为准。区疫情防控指挥部将根据常态化核酸采样点实际运行情况,适时调整优化常态化核酸采样点位置和服务时段,请广大居民关注常态化核酸检测点最新公告。
红桥区疫情防控指挥部
2022年11月13日
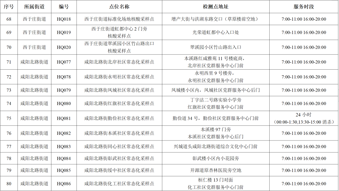
红桥区常态化核酸检测采样点汇总表


















