为进一步满足广大居民核酸检测需求,现公告红桥区常态化核酸采样点服务情况,具体点位及服务时间详情附后(以采样点张贴公示为准)。请有需求的居民结合工作生活情况,及近期核酸检测结果查验政策的调整,就近前往采样。在等候过程中,请注意保持1米间隔、规范佩戴口罩,避免交叉感染。如遇等候人员较多,建议更换到邻近采样点或错峰采样。
区疫情防控指挥部将根据常态化核酸采样点实际运行情况,适时调整优化采样点位置和服务时段,请广大居民持续关注常态化核酸检测点最新公告。
红桥区疫情防控指挥部
2022年12月4日
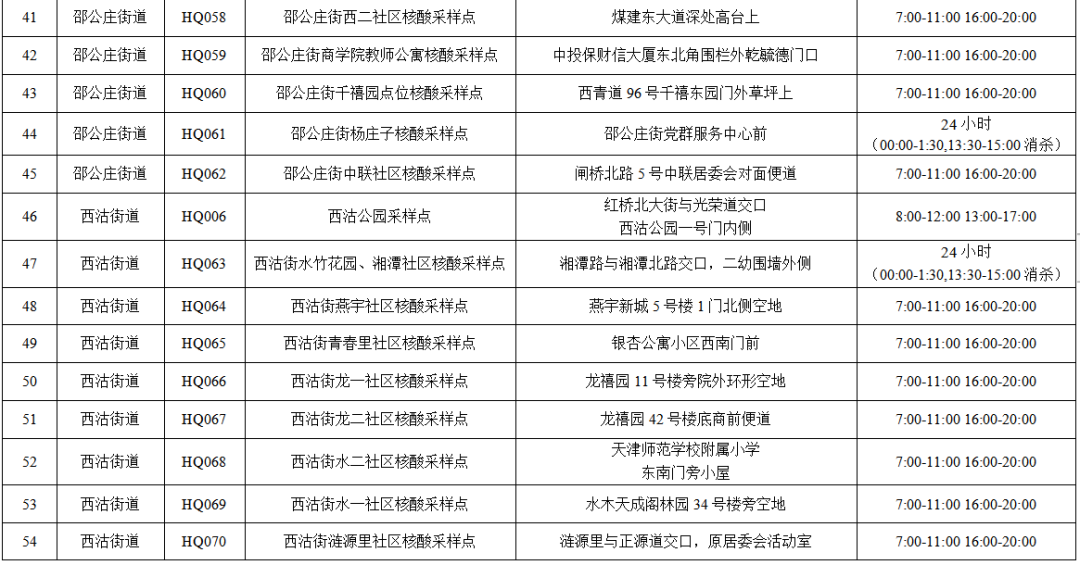
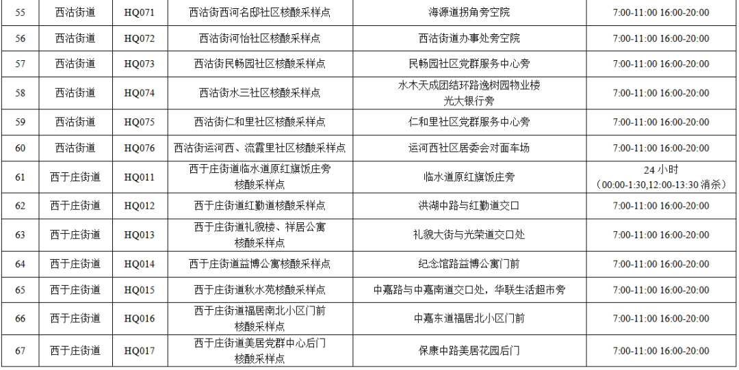
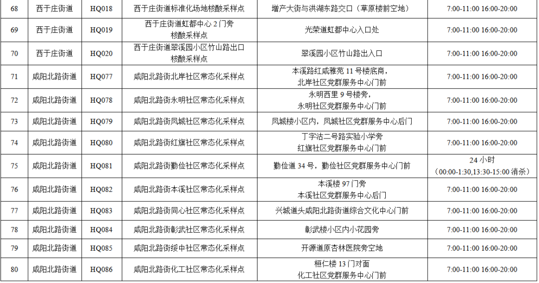
红桥区常态化核酸检测采样点汇总表


















