为促进文旅商融合发展,进一步激发消费市场活力,区商务局在第32届运河桃花节到来之际,全面启动【“桃柳春色,游购红桥”运河桃花消费节】。消费节聚焦游、购、娱、食四个方面,组织我区各大商超、酒店、餐饮企业在节庆期间推出丰富的促销活动,为市民带来一场春日消费盛宴。

具体的优惠、活动,一起来看看吧!

游

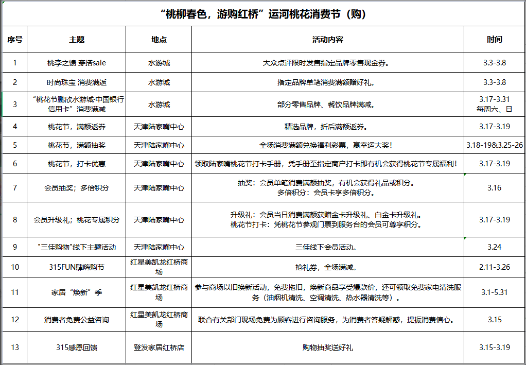
购

娱

食

“舌尖上的红桥·2023桃花美食节”也将在近期上线,届时,我区老字号美食等餐饮商家将在美团、大众点评平台美食节界面推出一系列专属优惠。
春风十里,我在桃花盛开的地方等你。桃柳春色,一起来游购红桥吧!
水游城活动详情:
https://mp.weixin.qq.com/s/jYU6jpwrUcNVBiTCoBLZYg
陆家嘴活动详情:
https://mp.weixin.qq.com/s/i3T_hwZwUzQYxjuB-rFpNA











